กกต.เปิดแผนการทำงานพิจารณาคำร้อง สว. 577 เรื่อง ให้โลกรู้

กกต.เปิดแผนการทำงานพิจารณาคำร้อง สว. 577 เรื่อง ให้โลกรู้ กางสถิติ เปิดโครงสร้างการทำงานไม่รู้จักเหน็ดเหนื่อย
7 มี.ค. 68 สำนักงานคณะกรรมการการเลือกตั้ง เดินหน้า เผยแพร่ เอกสารข่าว สรุปการดำเนินการเกี่ยวกับคำร้อง / สำนวน เรื่องคัดค้านการเลือกสมาชิกวุฒิสภา หลังจากวานนี้ มีการนำเสนอ คำพิพากษาศาล เกี่ยวกับ การพกโพยเลือกสว.เข้าคูหาไม่มีกฎหมายห้ามไปแล้ว
เอกสารข่าวกกต.ที่เผยแพร่ในวันนี้ ระบุว่า ตามที่คณะกรรมการการเลือกตั้งได้จัดการเลือกสมาชิกวุฒิสภาระดับอำเภอ เมื่อวันที่ 9 มิถุนายน 2567
ระดับจังหวัด เมื่อวันที่ 16 มิถุนายน 2567 และระดับประเทศ เมื่อวันที่ 26 มิถุนายน 2567 นั้น
สำนักงานคณะกรรมการการเลือกตั้งขอเรียนว่า ในการเลือกสมาชิกวุฒิสภาดังกล่าว มีคำร้อง / ความปรากฏ จำนวนทั้งสิ้น 577 เรื่อง (ข้อมูล ณ วันที่ 7 มีนาคม 2568) โดยมีรายละเอียดดังนี้
1. ดำเนินการแล้วเสร็จ จำนวน 299 เรื่อง ประกอบด้วย พิจารณาคำร้องแล้ว 224 เรื่อง วินิจฉัยชี้ขาดสำนวนแล้ว จำนวน 75 สำนวน
2. อยู่ระหว่างดำเนินการจำนวน 278 เรื่อง
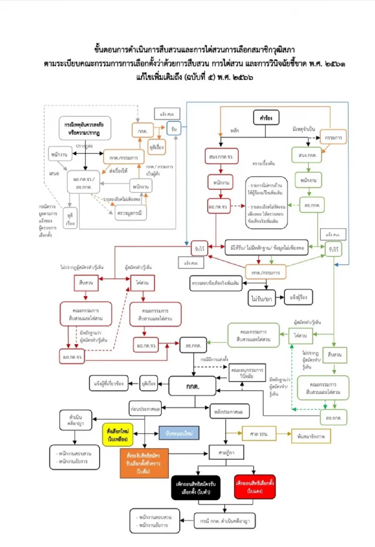
สำนักงานคณะกรรมการการเลือกตั้ง ขอเรียนให้ทราบเกี่ยวกับขั้นตอนในการดำเนินการ ทำคำร้อง / สำนวน เรื่องคัดค้านการเลือกสมาชิกวุฒิสภา ดังนี้
เมื่อคณะกรรมการสืบสวนสืบสวนและไต่สวน ได้รับสำนวนแล้ว ให้ดำเนินการสืบสวนหรือไต่สวนและจัดทำความเห็น เพื่อเสนอให้ผู้อำนวยการการเลือกตั้งประจำจังหวัดมีความเห็นประกอบสำนวน เมื่อดำเนินการแล้วเสร็จ ให้จัดส่งสำนวนไปยังสำนักงานคณะกรรมการการเลือกตั้ง(ส่วนกลาง) โดยเร็ว
เมื่อสำนักงานคณะกรรมการการเลือกตั้ง (ส่วนกลาง) ได้รับสำนวนจากสำนักงานคณะกรรมการการเลือกตั้งประจำจังหวัด ให้พนักงานสืบสวนและไต่สวนผู้รับผิดชอบสำนวนดำเนินการวิเคราะห์ สำนวนและจัดทำความเห็นเลขาธิการคณะกรรมการการการเลือกตั้ง เพื่อเสนอให้คณะอนุกรรมการวินิจฉัยชี้ขาด ปัญหาหรือข้อโต้แย้งพิจารณา
คณะอนุกรรมการวินิจฉัยชี้ขาดปัญหาหรือข้อโต้แย้งได้รับสำนวน ต้องพิจารณาจัดทำความเห็นและเสนอสำนวนให้คณะกรรมการการเลือกตั้งพิจารณา เมื่อคณะกรรมการการเลือกตั้งได้รับสำนวน ต้องพิจารณาชี้ขาดหรือสั่งการโดยเร็ว
ทั้งนี้ ในการพิจารณาของทุกลำดับชั้น หากเห็นว่าสำนวน ยังไม่ครบถ้วนสมบูรณ์สามารถสั่งให้ดำเนินการสืบสวนหรือไต่สวนเพิ่มเติมก่อนมีความเห็นได้ โดยกำหนดระยะเวลาดำเนินงานของสำนักงานคณะกรรมการการเลือกตั้ง ในการสืบสวน การไต่สวน เรื่องคัดค้านการเลือก
สมาชิกวุฒิสภา มีขั้นตอนและระยะเวลาการดำเนินการ รายละเอียดปรากฎตามเอกสารแนบท้าย
โดยคณะกรรมการการเลือกตั้งได้มีประกาศเรื่อง กำหนดระยะเวลาดำเนินงานในกระบวนการยุติธรรมของสำนักงานคณะกรรมการการเลือกตั้ง พ.ศ. 2566 ข้อ 4 "การกำหนดระยะเวลานี้มีวัตถุประสงค์ เพื่อให้ผู้มีส่วนเกี่ยวข้องได้รับความยุติธรรมโดยไม่ล่าช้า แต่ต้องไม่ให้เกิดผลกระทบต่อความเป็นอิสระในการอำนวยความยุติธรรมหรือการดำเนินงานโดยสุจริตของบุคคลใดไม่ว่าทางใด ตามมาตรา 4 แห่งพระราชบัญญัติกำหนด ระยะเวลาดำเนินงานในกระบวนการยุติธรรม พ.ศ. 2565"







