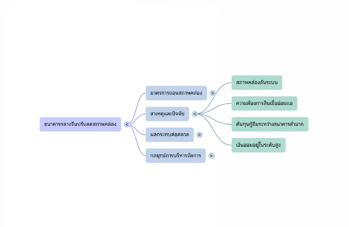
ธนาคารกลางจีน (PBOC) กำลังดำเนินการเพื่อลดปริมาณเงินสดที่ล้นระบบการเงิน ผ่านการปรับลด "วงเงินกู้ยืมระยะกลาง" ที่ปล่อยให้กับธนาคารพาณิชย์ลง ในเดือนเม.ย.นี้ PBOC เตรียมดึงเงินออกจากระบบสุทธิ 2 แสนล้านหยวน (ประมาณ 2.93 หมื่นล้านดอลลาร์) ผ่านโครงการเงินกู้ระยะกลาง (MLF) อายุ 1 ปี ซึ่งถือเป็นการดึงสภาพคล่องกลับผ่านเครื่องมือนี้เป็นครั้งแรกนับตั้งแต่เดือนก.พ. 2025 หลังจากที่ปริมาณเงินกู้ใหม่มีขนาดน้อยกว่าเงินกู้เดิมที่ครบกำหนดชำระ
การเคลื่อนไหวในครั้งนี้เป็นสัญญาณว่าธนาคารกลางกำลังทยอยลดการสนับสนุนสภาพคล่องในระยะกลางและระยะยาว แต่ยังคงรักษาเสถียรภาพของต้นทุนเงินทุนระยะสั้นผ่านการดำเนินการตลาดแบบเปิดรายวัน หรือ Daily Open-market Operations
จ้าวเผิง ซิง นักกลยุทธ์ตลาดพันธบัตรจาก ANZ Bank มองว่า PBOC กำลัง "ปรับสมดุล" สภาพคล่องโดยการดึงเงินระยะยาวออกและเสนอเงินทุนระยะสั้นผ่านสัญญาซื้อคืนพันธบัตร (Reverse Repo) แทน
ผลจากการดำเนินการนี้ทำให้ตลาดพันธบัตรจีนปรับตัวลดลง โดยอัตราผลตอบแทนพันธบัตรรัฐบาลอายุ 10 ปีขยับสูงขึ้น ขณะที่สัญญาซื้อขายล่วงหน้าพันธบัตรอายุ 30 ปีร่วงลงแรงที่สุดในรอบ 6 สัปดาห์ นอกจากการลดวงเงิน MLF แล้ว PBOC ยังได้ดึงเงินออกจากระบบผ่านสัญญาซื้อคืนพันธบัตรแบบขายขาด หรือ Outright Reverse Repos เพิ่มขึ้นเป็น 4 แสนล้านหยวนในเดือนเม.ย. นี้ ปัจจุบันต้นทุนการระดมทุนในตลาด เช่น NCD อายุ 1 ปี อยู่ที่ 1.44% ซึ่งยังต่ำกว่าอัตราดอกเบี้ย MLF ของธนาคารกลางที่ 1.5% สะท้อนให้เห็นว่าสภาพคล่องในระบบมีมากเกินความต้องการจนธนาคารพาณิชย์ไม่จำเป็นต้องพึ่งพาเงินกู้จากธนาคารกลาง
หยาง เย่เวย นักวิเคราะห์จาก Guosheng Securities ให้ความเห็นว่า การถอนเงินครั้งนี้ไม่ใช่ความตั้งใจที่จะคุมเข้มนโยบายการเงินอย่างรุนแรง แต่เป็นผลมาจากความต้องการสภาพคล่องในตลาดที่มีไม่เพียงพอมากกว่า แม้การดำเนินการนี้จะช่วยลดปริมาณเงินสดในตลาดได้บ้าง แต่กุญแจสำคัญที่จะทำให้สถานการณ์สภาพคล่องกลับสู่ภาวะปกติอย่างแท้จริง ท่ามกลางภาวะสินเชื่อซบเซาและเงินออมที่พุ่งสูง คือการทำให้ความต้องการกู้ยืมเงินกลับมาฟื้นตัวอีกครั้ง


