‘เอไอ’ พลิกโฉมพยาธิวิทยา ‘GigaTIME’ ผลงานร่วม 'โพรวิเดนซ์-ไมโครซอฟท์-มหาวิทยาลัยวอชิงตัน' ปลดล็อกความลับเนื้องอกมะเร็ง มุ่งหน้าสู่การรักษาด้วยภูมิคุ้มกันที่แม่นยำยิ่งขึ้น
รายงานข่าวจาก บริษัทไมโครซอฟท์ เผยแพร่รายงานชิ้นสำคัญ ระบุวงการมะเร็งวิทยาเตรียมเข้าสู่ยุคใหม่ของความแม่นยำ หลังจากที่ โพรวิเดรนซ์ (Providence) , ไมโครซอฟท์ รีเสิร์ช (Microsoft Research) และ มหาวิทยาลัยวอชิงตัน (University of Washington : UW) ได้เปิดตัว GigaTIME (กิกะไทม์) ซึ่งเป็นโมเดลพยาธิวิทยา ที่ขับเคลื่อนด้วยปัญญาประดิษฐ์ (AI) รุ่นใหม่ ได้รับการคาดหวังว่าจะสามารถไขความลับของเนื้องอก และนำไปสู่แนวทางรักษาใหม่ๆ
ผลการศึกษาร่วมที่เพิ่งเผยแพร่นี้แสดงให้เห็นว่า GigaTIME สามารถวิเคราะห์สภาพแวดล้อมจุลภาคของเนื้องอก (tumor microenvironments) เพื่อเผยให้เห็นว่าเซลล์ภูมิคุ้มกันแต่ละชนิด มีปฏิสัมพันธ์กับเนื้องอกอย่างไร สิ่งนี้มีศักยภาพในการปรับปรุงการตอบสนองต่อการรักษาสำหรับผู้ป่วยนับล้านคน ที่เข้ารับการรักษาด้วยภูมิคุ้มกันแบบมุ่งเป้าสำหรับโรคมะเร็ง
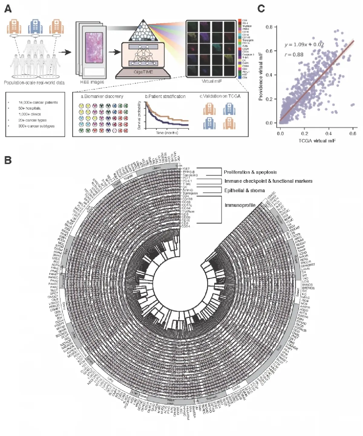
การศึกษาดังกล่าวได้รับการตีพิมพ์ในวารสารทางการแพทย์ชั้นนำอย่าง Cell ด้วยนวัตกรรมก้าวข้ามข้อจำกัด : สู่โปรตีโอมิกส์เชิงพื้นที่เสมือน GigaTIME สร้างขึ้นบนเทคโนโลยีการสร้างภาพขั้นสูงที่เรียกว่า multiplex immunofluorescence (mIF) ซึ่งสามารถระบุชนิดของเนื้องอก และเซลล์ภูมิคุ้มกันในชิ้นเนื้อได้อย่างแม่นยำ
อย่างไรก็ตาม mIF แบบดั้งเดิมมีข้อจำกัดด้านความเร็วและต้นทุนสูง ทีมงานจึงใช้ข้อมูล mIF เพื่อฝึก GigaTIME ในการสร้าง ภาพเสมือนจริง mIF (virtual mIF images) ที่มีความแม่นยำสูงจากสไลด์พยาธิวิทยามาตรฐาน ซึ่งเป็นสไลด์ที่ได้จากการตรวจชิ้นเนื้อที่ดำเนินการโดยนักพยาธิวิทยาทั่วไป
นี่ถือเป็นการศึกษาขนาดประชากรครั้งแรกของสภาพแวดล้อมจุลภาคภูมิคุ้มกันของเนื้องอก อิงจากการวิเคราะห์โปรตีโอมิกส์เชิงพื้นที่เสมือน (virtual spatial proteomics) ซึ่งเป็นสิ่งที่เคยเป็นไปไม่ได้มาก่อน
เนื่องจากข้อจำกัดด้านต้นทุนและความหายากของข้อมูล mIF การวิเคราะห์ข้อมูลขนาดใหญ่เพื่อความแม่นยำในมะเร็งวิทยา GigaTIME ถูกใช้สร้างภาพเสมือน mIF ได้มากถึง 300,000 ภาพ ครอบคลุมมะเร็ง 24 ชนิด และประเภทย่อยของมะเร็ง 306 ชนิด ทำให้สามารถค้นพบความสัมพันธ์ที่มีนัยสำคัญทางสถิติของโปรตีน mIF กว่า 1,200 รายการ กับปัจจัยสำคัญทางคลินิก
รวมถึงตัวบ่งชี้ทางชีวภาพ (biomarkers), การจัดระยะของโรค และอัตราการรอดชีวิตของผู้ป่วย “GigaTIME เป็นเรื่องของการปลดล็อกข้อมูลเชิงลึกที่เข้าไม่ถึงในอดีต
นายแพทย์ คาร์โล บิฟูลโก ประธานเจ้าหน้าที่ทางการแพทย์ของ Providence Genomics กล่าวว่า ด้วยการวิเคราะห์สภาพแวดล้อมจุลภาคของเนื้องอกของผู้ป่วยหลายพันคน GigaTIME มีศักยภาพในการเร่งการค้นพบที่จะกำหนดอนาคตของมะเร็งวิทยาที่แม่นยำ (precision oncology) และปรับปรุงผลลัพธ์ของผู้ป่วยให้ดีขึ้น
การเปลี่ยนเนื้องอก “เย็น” ให้เป็น “ร้อน” การใช้งานหลักของ GigaTIME รวมถึงการช่วยประเมินปฏิสัมพันธ์ระหว่างเนื้องอกกับภูมิคุ้มกันอย่างมีประสิทธิภาพ, ซึ่งมีความสำคัญอย่างยิ่งต่อการคาดการณ์และปรับปรุงผลลัพธ์ของการรักษาด้วยภูมิคุ้มกันบำบัด
ไบรอัน เพนิง ผู้อำนวยการฝ่ายวิจัยของ Providence Genomics กล่าวว่า งานนี้ช่วยให้เราสามารถระบุรูปแบบที่เกิดขึ้นกับผู้ป่วยหลายพันราย เพื่อพัฒนากลยุทธ์ในการปรับ "เนื้องอกเย็น" (cold tumors) ให้กลายเป็น "เนื้องอกร้อน" (hot tumors) ที่ตอบสนองต่อการรักษาด้วยภูมิคุ้มกันบำบัดได้ดีขึ้น
สำหรับอนาคตของการวิจัย AI และการเข้าถึงแบบเปิดด้าน ผู้ร่วมพัฒนาเทคโนโลยีอย่าง ไมโครซอฟท์ มองว่า GigaTIME แสดงให้เห็นถึงพลังของการผสมผสาน AI ล้ำสมัยเข้ากับข้อมูลทางคลินิกจริงในระดับประชากร
“ด้วยการทำงานอย่างใกล้ชิดกับ Providence และ University of Washington เราได้แสดงให้เห็นว่า AI แบบ multimodal สามารถเปลี่ยนสไลด์พยาธิวิทยาที่ใช้งานตามปกติให้กลายเป็นข้อมูลเชิงพื้นที่โปรตีโอมิกส์ที่เข้มข้น ปลดล็อกการค้นพบที่ครั้งหนึ่งเคยเกินเอื้อม” ฮอยฟุง พูน ผู้จัดการทั่วไปด้าน Real-World Evidence, Microsoft Redmond กล่าว
ไมโครซอฟท์ ยังแสดงความหวังที่จะเร่งการวิจัยในวงกว้างโดยการเปิดให้ GigaTIME เข้าถึงได้โดยทั่วไป บน Microsoft Foundry Labs และ Hugging Face เพื่อช่วยให้ทั้งวงการสามารถก้าวไปสู่การดูแลโรคมะเร็งที่มีความแม่นยำและเป็นส่วนตัวมากขึ้นอนึ่ง GigaTIME เป็นการพัฒนาต่อยอดจาก GigaPath ซึ่งเป็นความร่วมมือชุดเดียวกันที่ตีพิมพ์ในวารสาร Nature เมื่อปี 2024 โดย GigaPath มุ่งเน้นที่การทำนายการกลายพันธุ์และประเภทย่อยของมะเร็ง
ขณะที่ GigaTIME ขยายขอบเขตโดยการสร้างภาพโปรตีโอมิกส์เชิงพื้นที่เสมือนที่เผยให้เห็นปฏิสัมพันธ์ของเซลล์ภูมิคุ้มกันแต่ละชนิดกับเนื้องอก ซึ่งเป็นข้อมูลสำคัญสำหรับการทำนายและปรับปรุงการตอบสนองต่อภูมิคุ้มกันบำบัด





